Experience hotel stays in a whole new light

Vibrant, Urban-eco & Stylish

Enhanced by technology and offering the last word in urban style within soothing surroundings, ZAZZ is setting a new standard in concept hotel brands. Designed to delight both business and leisure travelers, built from the ground up focussing on the needs of independent travelers with discerning tastes. ZAZZ encapsulates the essence of bleisure travel – a perfect blend of business and leisure with convenience, comfort, and connectivity always front and center.

  • Client

    Zazz Hotels & Resorts
  • Our Role

    + Design + UI/UX + Web App + Mobile App + Customised Solutions + Hotel Management System
  • Industry

    Hospitality
  • Technology

    + React + React Native
  • URL

    zazz-hotels.com
Video Thumbnail
×

Challenges

Understand the organization's day-to-day operations workflow and provide a solution to enhance the staff’s productivity and efficiency.

An opening design to create an enjoyable and seamless experience for hotel guests from business to leisure travelers.

Design challenge starting question:

“How might we… help to create an enjoyable & seamless experience for our guests?”

Connectivity

Due to the advancement of technology, free Wi-Fi or any form of internet access becomes a requirement in today's travel behaviour, without hesitation. Almost 87% of our guests, surveyed or interviewed, will find different options to get connected to the internet.

“A Customer Journey Map is a storytelling tool. Something to get an organisation to think about user experience.”

Personas are archetypical users whose characteristics represent a larger group of users, they are really helpful to focus on who you are designing for and empathizing with.

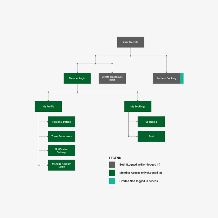
Sitemap & Wireframe

To make sure we were using the right terminology and grouping the features in an understandable way, we conducted a card sorting session to concretize the sitemap. The goal here is to clearly show what the main features are and make sure the users can easily find what they need.

We created our first wireframe/digital prototypes to test with the iterations from our sketches and did a few rounds of testing.

Sleek, Connected & Uninhibited

Style and comfort are at the heart of ZAZZ and this defines the guest experience by providing moments to relish and share.

When creating the site, we wanted to convey this carefree atmosphere using light and light design elements, rich and colorful photos, soft and smooth animation. The simple and convenient structure of the main page helps the user navigate the site and quickly find the information you need.

“Suitable booking solutions, that makes packing your suitcase your only concern”

Zazz Pick

Let the city’s secrets unfold with Zazz’s carefully curated guide to some of the hidden gems.

The perfect guide for a discerning guest looking for a wide range of experiences.

LET'S START

SOMETHING GREAT